ÄϹ¬ÓéÀÖ

³ÏЊ׿Խ
Á¢Òì ÇóÕæ
ÎÒÃǽ«½ß³ÏΪÄúЧÀÍ
029-88350041
ÐÂÎÅÖÐÐÄ News Center
ÄúÏÖÔÚµÄλÖãºÊ×Ò³ > ÐÂÎÅÖÐÐÄ > ÆóÒµÐÂÎÅ

dz̸ÖÝÀïÁìÍÁ¿Õ¼äÍýÏëÌåÀýµÄÖØµã

ä¯ÀÀ´ÎÊý£º Ðû²¼ÈÕÆÚ£º2024Äê07ÔÂ04ÈÕ
·ÖÏí£º

ÖÝÀïÁìÍÁ¿Õ¼äÍýÏëÊǶÔÊС¢Ïؼ¶ÁìÍÁ¿Õ¼ä×ÜÌåÍýÏëµÄϸ»¯Âäʵ£¬£¬£¬£¬£¬ÊÇÕòÓòÁìÍÁ¿Õ¼ä¿ª·¢¡¢±£» £»£»£»¤¡¢Ê¹Óá¢ÐÞ¸´ºÍÖÖÖÖ½¨ÉèµÄÐж¯Ö¸ÄÏ£¬£¬£¬£¬£¬ÊÇÌåÀýÁìÍÁ¿Õ¼äÏêϸÍýÏëÒÔ¼°ÊµÑéÁìÍÁ¿Õ¼äÓÃ;¹ÜÖÆµÄ»ù±¾ÒÀ¾Ý¡£¡£¡£¡£¹ØÓÚ¡°¹Ü¿ØÒªËØ¡±µÄÂäʵºÍϸ»¯£¬£¬£¬£¬£¬ÆäÌåÀýÖØµã¿É·ÖΪÒÔϼ¸¸ö·½Ãæ¡£¡£¡£¡£

1¡¢Ö¸±êϵͳµÄ¹¹½¨

ÖÝÀïÁìÍÁ¿Õ¼äÍýÏëӦƾ֤ÉÏλÍýÏëÈ·¶¨µÄÖÝÀïÕ½ÂԺ͹¦Ð§¶¨Î»£¬£¬£¬£¬£¬Á¬ÏµÖÝÀïÌØÉ«¼°Éú³¤Ìõ¼þ£¬£¬£¬£¬£¬Ìá³ö¸üÏêϸµÄÖÝÀïÉú³¤¶¨Î»¡£¡£¡£¡£» £»£»£»ùÓÚ´Ë£¬£¬£¬£¬£¬Ó¦ÂäʵÉÏλÍýÏëÃ÷È·µÄÔ¼ÊøÐÔÖ¸±ê£¬£¬£¬£¬£¬×ÛºÏ˼Á¿ÁìÍÁ¿Õ¼ä±£» £»£»£»¤¡¢¿ª·¢¡¢ÕûÖεÄÏÖ×´ºÍʹÃü£¬£¬£¬£¬£¬Ã÷È·ÁìÍÁ¿Õ¼ä¿ª·¢±£» £»£»£»¤ÔÚÉç»á¾­¼Ã¡¢×ÊÔ´±£» £»£»£»¤¡¢¿ª·¢Ê¹ÓᢳÇÏçÆ·ÖÊ¡¢ÕûÖÎÐÞ¸´µÈ·½ÃæµÄ½üÔ¶ÆÚÍýÏëÖ¸±ê£¬£¬£¬£¬£¬²¢ÐγÉÓÉÔ¼ÊøÐÔºÍÔ¤ÆÚÐÔÁ½ÀàÖ¸±ê×é³ÉµÄÖ¸±êϵͳ£¬£¬£¬£¬£¬ÒÔʵÏÖ¶ÔÍýÏëÖÎÀíʵÑéºÍÖÝÀïÉú³¤Ë®Æ½µÄ¼à¿Ø¡£¡£¡£¡£

Ö¸±êϵͳҪ±ãÓÚÖÝÀïÁìÍÁ¿Õ¼äÍýÏëÂäʵÊÐÏØÍýÏëµÄÆÊÎöÖ¸±ê£¬£¬£¬£¬£¬Ã÷È·Éú̬±£» £»£»£»¤ºìÏßÃæ»ý¡¢¸ûµØ±£ÓÐÁ¿¡¢ÓÀÊÀ»ù±¾Å©Ìï±£» £»£»£»¤Ãæ»ý¡¢³ÇÕò¿ª·¢½çÏß¹æÄ£µÈ¸ÕÐÔÖ¸±êµÄÆÊÎöÂäÕæÏàÐΣ¬£¬£¬£¬£¬²¢ÏòÐæÂä´«µ¼¡£¡£¡£¡£

ÄϹ¬NG¡¤ÓéÀÖ(ÖйúÓÎ)¹Ù·½ÍøÕ¾ 

ͼ1  ÖÝÀïÁìÍÁ¿Õ¼äÍýÏëµÄÖ¸±êϵͳ¹¹½¨

2¡¢Ö÷Òª¿ØÖÆÏßµÄÂäʵ»®¶¨

ÖÝÀïÁìÍÁ¿Õ¼äÍýÏëҪȷ±£¸ûµØºÍÓÀÊÀ»ù±¾Å©Ìï±£» £»£»£»¤ºìÏß¡¢Éú̬±£» £»£»£»¤ºìÏߺͳÇÕò¿ª·¢½çÏߵĸÕÐÔ´«µ¼ºÍÂ䵨£¬£¬£¬£¬£¬²¢Æ¾Ö¤µØ·½ÏÖʵ£¬£¬£¬£¬£¬»®¶¨ÐæÂ佨Éè½çÏߣ¬£¬£¬£¬£¬ÂäʵÔÖÄÑΣº¦¿ØÖÆÏß¡¢ÀúÊ·ÎÄ»¯±£» £»£»£»¤ÏßµÈÆäËûÖ÷Òª¿ØÖÆÏß¡£¡£¡£¡£

Ò»ÊÇÑÏ¿áÂäʵÊÐÏØÍýÏëÏ´ïµÄ¸ûµØºÍÓÀÊÀ»ù±¾Å©Ìï±£» £»£»£»¤ºìÏß´«µ¼Ö¸±êºÍÒªÇ󣬣¬£¬£¬£¬½«ÓÀÊÀ»ù±¾Å©ÌïÂäʵµ½ÏêϸµØ¿é£¬£¬£¬£¬£¬²¢½«Ö¸±êÆÊÎöÖÁÐæÂ䣬£¬£¬£¬£¬È·±£½á¹¹Îȹ̡¢ÇåÎú¡£¡£¡£¡£

¶þÊÇÑÏ¿áÂäʵÊÐÏØÍýÏëÏ´ïµÄÉú̬±£» £»£»£»¤ºìÏß´«µ¼Ö¸±êºÍÒªÇ󣬣¬£¬£¬£¬½«Éú̬±£» £»£»£»¤ºìÏßÂäʵµ½ÏêϸµØ¿é£¬£¬£¬£¬£¬²¢½«Ö¸±êÆÊÎöÖÁÐæÂ䣬£¬£¬£¬£¬È·±£Éú̬±£» £»£»£»¤ºìÏßÇøÓòÃæ»ý²»ïÔÌ­£¬£¬£¬£¬£¬ÂäµØ×¼È·¡¢½çÏßÇåÎú£» £»£»£»Âäʵ×ÔÈ»±£» £»£»£»¤Çø¡¢×ÔÈ»¹«Ô°µÈ×ÔÈ»±£» £»£»£»¤µØ¹æÄ£¡¢½çÏߺ͹ܿØÒªÇ󡣡£¡£¡£

ÈýÊÇÂäʵ³ÇÕò¿ª·¢½çÏߣ¬£¬£¬£¬£¬°üÀ¨ÕòÇø¡¢¿ª·¢ÇøµÈ¼¯Öн¨ÉèÇøÓò¡£¡£¡£¡£Ö÷ҪΪÒѽ¨³É½ÏÍêÉÆ³ÇÕò»ù´¡ÉèÊ©»òÓгÇÕò½¨ÉèÖØ´óÏîÄ¿ÐèÇóµÄÖÝÀïפµØ£¬£¬£¬£¬£¬Âäʵ½çÏß¡¢¹æÄ£ºÍ¹Ü¿ØÒªÇ󡣡£¡£¡£

ËÄÊÇ»®¶¨ÐæÂ佨Éè½çÏߣ¬£¬£¬£¬£¬ÒÔÐæÂäÏÖ״Ϊ»ù´¡£¡£¡£¡£¬£¬£¬£¬£¬Á¬Ïµ´æÁ¿½¨ÉèÓõغÍÅ©ÃñÆÜÉí¡¢ÐæÂä»ù´¡ÉèÊ©¡¢¹«¹²Ð§ÀÍÉèÊ©¼°¹¤ÒµÓõØÐèÇ󣬣¬£¬£¬£¬Ê¶±ðÐæÂ伯Öн¨ÉèÇø£¬£¬£¬£¬£¬Í³ÍýÏë¶¨ÐæÂ佨Éè½çÏߣ¬£¬£¬£¬£¬¹æ·¶ÐæÂ佨Éè»î¶¯¡£¡£¡£¡£

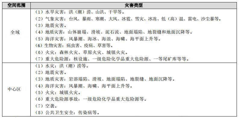
ÎåÊÇÂäʵÔÖÄÑΣº¦¿ØÖÆÏߣ¬£¬£¬£¬£¬ÊÇΪÌá·ÀÁìÍÁ¿Õ¼äµÄÔÖÄÑΣº¦ºÍ°ü¹ÜÁìÍÁ¿Õ¼äÇå¾²¶ø»®ÉèµÄÔÖÄÑΣº¦¹Ü¿Ø¹æÄ£Ïߣ¬£¬£¬£¬£¬Ö÷Òª°üÀ¨µØÖÊÔÖÄÑ¡¢ÆøÏóÔÖÄÑ¡¢Ë®ºµÔÖÄѵÈÖÖÖÖÔÖÄÑÀàÐÍ£¬£¬£¬£¬£¬²¢°´Ïà¹Ø»®¶¨·ÖÔÖÖÖÀàÐ;ÙÐйܿء£¡£¡£¡£

ÄϹ¬NG¡¤ÓéÀÖ(ÖйúÓÎ)¹Ù·½ÍøÕ¾ 

ͼ2  Ö÷ÒªÔÖÄÑÀàÐÍ

ÁùÊÇÂäʵÀúÊ·ÎÄ»¯±£» £»£»£»¤Ïߣ¬£¬£¬£¬£¬ÊǶÔÖÖÖÖÀúÊ·ÎÄ»¯ÒÅ´æ±¾Ìå¼°Ïà¹ØÇéÐξÙÐпռä¹Ü¿Ø¡¢±£» £»£»£»¤ÆäÕæÊµÐÔºÍÍêÕûÐԵĹæÄ£½çÏߣ¬£¬£¬£¬£¬Ö÷Òª°üÀ¨ÎÄÎï±£» £»£»£»¤µ¥Î»±£» £»£»£»¤¹æÄ£ºÍ½¨Éè¿ØÖÆµØ´ø¡¢¶¼»á×ÏÏß¡¢Ë®ÏÂÎÄÎï±£» £»£»£»¤Çø¡¢µØÏÂÎÄÎïÂñ²ØÇøµÈÓɹú¼ÒÖ´ÂÉÀýÔò¡¢¹ú¼ÊÌõÔ¼È϶¨Ðû²¼µÄÖÖÖÖÀúÊ·ÎÄ»¯ÒŲú±£» £»£»£»¤¿ØÖƹæÄ£½çÏߣ¬£¬£¬£¬£¬²¢°´Ïà¹Ø»®¶¨·ÖÀà¾ÙÐйܿء£¡£¡£¡£

ÄϹ¬NG¡¤ÓéÀÖ(ÖйúÓÎ)¹Ù·½ÍøÕ¾ 

ͼ3  ÀúÊ·ÎÄ»¯±£» £»£»£»¤ÏßµÄÏνÓÂäʵ

3¡¢È«Óò¹Ü¿ØµÄÍÆ½ø

Ê×ÏÈ£¬£¬£¬£¬£¬ÔÚ¡°ÈýÇøÈýÏß¡±È«Óò¿Õ¼ä¹ÜÖÆ·½Ã棬£¬£¬£¬£¬Í¨¹ýÉÂäʵÊÐÏØÍýÏëÈ·¶¨µÄ¡°ÈýÇøÈýÏß¡±£¬£¬£¬£¬£¬¶ÔÖÝÀïÈ«Óò¿Õ¼ä½á¹¹¾ÙÐÐÓÅ»¯ºÍϸ»¯£» £»£»£»´ÓÑÏÉó¶¨ÐÂÔö½¨ÉèÓõعæÄ££¬£¬£¬£¬£¬ÓÅ»¯½¨ÉèÓõؽṹ£¬£¬£¬£¬£¬ÑÏ¿á¿ØÖÆ½¨Éè»î¶¯Õ¼ÓøûµØÌØÊâÊÇÓÅÖʸûµØ¡£¡£¡£¡£

Æä´Î£¬£¬£¬£¬£¬ÔÚÁìÍÁ¿Õ¼äÍýÏë·ÖÇø·½Ã棬£¬£¬£¬£¬Í³³ï°²Åż¯Öн¨ÉèÇøÄÚÍâµÄ³ÇÏ罨Éè¿Õ¼ä£¬£¬£¬£¬£¬ÂäʵÊÐÏØÍýÏëÖеijÇÏ罨ÉèÓõØÖ¸±ê£¬£¬£¬£¬£¬Á¬Ïµ¡°ÈýÇøÈýÏß¡±ÍýÏ룬£¬£¬£¬£¬Í³³ïÈ·¶¨¼¯Öн¨ÉèÇøÄÚÍâµÄÍýÏë³ÇÏ罨ÉèÓõعæÄ£¡£¡£¡£¡£ÂäʵÊС¢ÏØÖص㽨ÉèÏîÄ¿£¬£¬£¬£¬£¬°ü¹Ü½»Í¨¡¢Ë®Àû¼°ÆäËû½¨ÉèÓõØÐèÇó£» £»£»£»ÓÅ»¯·Ç½¨ÉèÓõØÓÃ;·ÖÇø£¬£¬£¬£¬£¬¼Ó´ó¶Ô·Ç½¨Éè¿Õ¼äÓõØÖÎÀíºÍÁìÍÁÕûÖÎÁ¦¶È£¬£¬£¬£¬£¬ÊµÏÖ¶ÔÈ«ÓòÈ«ÀàÐͷǽ¨Éè¿Õ¼äµÄÕûÌåͳ³ï¹Ü¿Ø¡£¡£¡£¡£

×îºó£¬£¬£¬£¬£¬ÔÚÖÝÀïÈ«Óò¿Õ¼ä½á¹¹È·¶¨·½Ã棬£¬£¬£¬£¬×ÛºÏ˼Á¿ÊÐÏØÍýÏëÕûÌå¿Õ¼ä½á¹¹£¬£¬£¬£¬£¬ÆÊÎöÏÖ×´Éú³Ý¹æÄ£¡¢Õò´åÂþÑÜÇéÐΣ¬£¬£¬£¬£¬Æ¾Ö¤Î´À´ÖÝÀï¿Õ¼äÑݱäÇ÷ÊÆ£¬£¬£¬£¬£¬Ã÷È·ÖÝÀï¿Õ¼äÉú³¤×ÜÌåÃûÌᣡ£¡£¡£

¹ØÓÚÄϹ¬ÓéÀÖ
ÁªÏµÄϹ¬ÓéÀÖ

ÉÂÎ÷Ê¡Î÷°²ÊÐÑãËþÇøÌ«°×ÄÏ·139ºÅÈÙºÌÔÆÍ¼ÖÐÐÄ16²ã

3022459756  zhongce1999@163.com

029-88350041 13709190222

¶þάÂë
ÄϹ¬ÓéÀÖ 2010-2024 °æÈ¨ËùÓÐ Copyright ?2024 zcgis.com zcgis.com.cn, All Rights Reserved
ÉÂICP±¸13004573ºÅ ÊÖÒÕÖ§³Ö£º·½ÄϿƼ¼
¡¾ÍøÕ¾µØÍ¼¡¿¡¾sitemap¡¿